
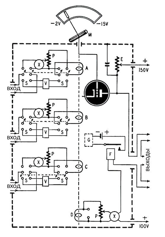
Таким образом, при нахождении всех пластин в центре соответствующих лотков вся система находилась в состоянии покоя. Однако стоило внести в неё некоторое возмущение (например, механически сместить одну из пластин, изменить какой-либо из параметров системы, воспользовавшись переключателем полярности или реостатом на одном из входов какого-либо блока, либо вообще разрезать один или несколько проводов), как система выходила из состояния равновесия. Напряжение на выходе блока, в который было внесено «возмущение», становилось отличным от нуля, это ненулевое напряжение попадало на вход других блоков — и вся система начинала «жить своей жизнью».

И тут в дело вступала главная изюминка гомеостата. Как только выходное напряжение блока выходило за пределы диапазона, соответствующего отклонению проволочной петли от центрального положения более чем на 45°, срабатывал шаговый искатель (электромеханический аппарат, предназначенный для переключения пути следования тока в электрической цепи при поступлении управляющего электрического импульса), который добавлял в цепь на входе блока случайные сопротивления и случайно выбранные перемены полярности (вдобавок к установленным вручную). Наборы этих параметров, «зашитых» в шаговый искатель, были составлены на основе таблицы случайных чисел. Каждый шаговый искатель имел 25 возможных позиций, что давало в сумме 254 = 390 625 наборов параметров. Таким образом, выведенный из равновесия гомеостат начинал перебирать различные варианты параметров, пока не находил такой их набор, который позволял ему вернуться в состояние динамического равновесия (что, разумеется, гарантировалось не всегда, но в большинстве случаев происходило). Это свойство гомеостата Эшби назвал ультрастабильностью (или ультраустойчивостью) [ultrastability] [1194], [1195], [1196], [1197], [1198], [1199], [1200], [1201].
Хотя гомеостат и не умел распознавать котиков на картинках и даже искать путь в лабиринте, он был простой самообучающейся системой, причём обладающей довольно интересными свойствами. Во-первых, на примере гомеостата Эшби показал, что процесс поиска решения вполне может быть распределённым. В гомеостате нет какого-то главного управляющего элемента, его блоки идентичны и равнозначны. И тем не менее он в состоянии демонстрировать «ультрастабильное» поведение. Во-вторых, для каждого блока остальные блоки, в сущности, являются элементами внешней среды, поэтому гомеостат, по сути, одинаково реагирует на внешние и внутренние возмущения: неважно, является ли причиной выхода из равновесия самопроизвольная поломка или воздействие среды. Элементы системы вовсе не обязаны содержать сведения об устройстве системы, чтобы система демонстрировала «ультрастабильное» поведение. Жизненно важным свойством является лишь наличие отрицательной обратной связи. Это были довольно интересные и не совсем очевидные результаты опытов с гомеостатом.
Можно ли было приспособить гомеостат для решения более привычных нам задач машинного обучения, таких, например, как задачи классификации? В принципе, да, но сделать это можно лишь довольно контринтуитивным способом. Например, «предъявлять» гомеостату различные прецеденты: факторы (допустим, что их три) в виде входных напряжений на три блока и метку класса в виде входного напряжения на четвёртый. Многократно пропустив таким образом обучающую выборку через гомеостат, можно дождаться, когда он придёт в состояние динамического равновесия (т. е. «научится» подбирать правильный ответ). Затем же, если предъявить ему лишь факторы (в виде напряжений на три блока), можно замерить степень отклонения от равновесия в четвёртом блоке (соответствующем метке класса). Эта величина, взятая с противоположным знаком, и будет ответом на задачу классификации. Конечно, гомеостат из четырёх блоков не годился для решения сколь-нибудь серьёзных задач, но сам Эшби видел в гомеостате прототип полноценного электронного мозга. Учёный не преминул поделиться своими провидческими соображениями с журналистами. Несложно догадаться, что произошло в результате.
Публикация в Time была не первым сенсационным сообщением о создании рукотворного мозга. Заголовок статьи в газете Daily Herald от 13 декабря 1948 г. прямо, без обиняков сообщал читателям: «Щёлкающий мозг умнее человеческого!» [The Clicking Brain Is Cleverer Than Man’s] [1202]. Щелчки от переключения шаговых искателей гомеостата произвели на журналиста неизгладимое впечатление. «Щелчки — это „мысли“ <…>, — написал он. — Машина всё время думает о своей задаче и поправляет себя».
По мнению журналиста, машина была «всегда права» [always right] и «эгоистична» [it’s selfish]. Не обошлось и без предсказания техноапокалипсиса: «Однажды она [машина] может решить, что человеческий обслуживающий персонал ей больше не нужен». Довершал мрачную картину заголовок следующей статьи, размещённой чуть ниже: «Проблемы, ещё больше проблем» [Trouble, More Trouble]. Вообще, вся полоса Daily Herald производила впечатление, что наш мир уже получил фатальную пробоину и скоро пойдёт на дно подобно «Титанику».
В научной среде появление гомеостата было воспринято более спокойно. Весной 1952 г. Эшби пригласили на очередную конференцию Мейси, где предложили выступить с докладом о полученных научных результатах. Среди слушателей были помимо прочих Уоррен Мак-Каллок, Уолтер Питтс, Маргарет Мид, Джулиан Бигелоу, Джерри Визнер и Артуро Розенблют. Самого Винера, правда, на конференции не было. Выступление Эшби о гомеостате было включено в программу между докладом об эмоциях в контуре обратной связи и докладом об обучении осьминогов. Эшби привёз гомеостат с собой, чтобы продемонстрировать участникам конференции его возможности.
Выступление Эшби привело к серьёзной полемике, поскольку метод случайного поиска, положенный в основу системы, вызвал у многих участников вопросы. Мак-Каллок, Питтс и Бигелоу не были готовы признать, что такой неэффективный метод оптимизации можно было применять в системе, моделирующей работу мозга. Гомеостат «ощупывал» пространство параметров подобно слепому котёнку. Если бы в этом «механическом мозге» было не четыре нейрона, а гораздо больше, он вряд ли мог бы достигать стабильного состояния за разумное время [1203], [1204]. Впрочем, на деле гомеостат был всё-таки несколько сложнее, чем машина для демонстрации метода проб и ошибок. Рекуррентный характер связей в нём, а также гидродинамические эффекты, возникающие при движении пластинок в лотках с водой, и наличие толерантности (невосприимчивости) к определённым отклонениям от точки равновесия делали его поведение не совсем очевидным. В общем, Эшби прекрасно справился с задачей создания классического «чёрного ящика», способного решать некоторый класс задач на основе отрицательной обратной связи. В будущем учёные не раз предпринимали попытки создания более сложных вариантов гомеостата. А идея использования потенциометров в качестве модели синаптической связи в нейронной сети, как мы увидим позже, оказалась весьма плодотворной и не раз была использована при создании более поздних нейросетевых систем.